热门直播
当前位置:首页 > 篮球 > CBA

CBA罚单:山西核减经费2万+被记3.75分杰曼侮辱性手势罚3万

时间:2026-01-28 22:47:32 来源:醉卧浮生

CBA官方公布最新罚单,在1月26日晚上山西主场86-87惜败北京的赛后,山西主场球迷对北京球员存在侮辱性言行与吐口水行为,山西被核减联赛经费2万元,被执行记分3.75分,而北京外援杰曼因侮辱性手势被罚款3万元。



在1月26日山西主场86-87惜败北京的比赛,在比赛结束后离场过程中,山西主场球迷对北京球员存在侮辱性辱骂行为,还有“吐口水”的行为,而北京俱乐部方面对此进行投诉。

如今CBA官方公告内容如下:

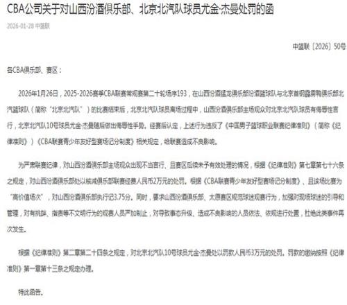
各CBA俱乐部、赛区:

2026年1月26日,2025-2026赛季CBA常规赛第二十轮,在山西与北京的比赛结束后,北京球员离场过程中,山西主场观众对北京球员有侮辱性言行,北京外援杰曼随后做出侮辱性手势。经赛后认定,上述行为违反《中国男子篮球职业联赛纪律准则》、《CBA联赛青少年友好型赛场记分制度》相关规定,给联赛造成不良影响。



为严肃联赛纪律,对山西主场观众出现不当言行,且赛区后续未予有效处理的情况,根据《纪律准则》第七章第七十六条之规定,对山西以核减俱乐部联赛经费2万元的处罚。

根据《CBA联赛青少年友好型赛场记分制度》,且该场比赛为“高价值场次”,对山西执行记3.75分。同时要求山西俱乐部、太原赛区规范球迷观赛行为,加强对现场球迷的引导和管理,对有挑衅、指责等不文明行为的观赛人员严加制止,对导致事态升级、造成不良影响的人员依法、依规进行处置,杜绝此类事件再次发生。



根据《纪律准则》第二章第二十四条之规定,对北京球员杰曼处以罚款3万元的处罚。罚款的缴纳按照《纪律准则》第一章第十三条之规定办理。

上一篇: 进全明星能回国家队郭昊文仍无人能赶上郭士强愿意给他机会吗

下一篇: 北京末节崩盘7893不敌天津,赵睿13分,杰曼8中1,郑昊燃20分

热门TAG

女欧洲杯 跳水 展现 广州 小牛 深度 艾弗森 曾凡博 巴黎圣日耳曼 西汉姆 J联赛 博洛尼亚 比利时 荷甲 热那亚 格鲁吉亚 柏林联合 深圳青年人 缅甸联 丹德农市 贝尔格拉诺 湾水市 弗罗瑞特 休城 仙台索尼 欧冠半决赛直播 中超联赛直播 西甲赛程表 nba积分榜 免费英超 百视通nba直播 广州恒大足球直播 世界杯对阵 世界杯赛况 世界杯赛 世界杯在线直播官网 世界杯在线 免费看nba直播 皇马直播 篮球直播网站免费观看 大连文体频道 nba直播在线观看免费无插件 纬来体育在线直播nba nba在线直播无插件高清免费直播 湖人比赛直播在线直播 西班牙人比赛直播 西甲直播观看 湖人直播在线直播观看 espn直播nba 亚冠文字直播